S-180-12 Power Supply Schematic Pc Atx Smps Circuit Diagram

S-180-12 Power Supply Schematic Pc Atx Smps Circuit Diagram

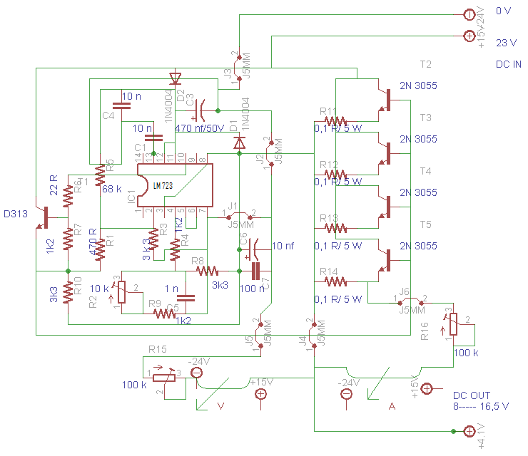
S-180-12 power supply Pc atx smps circuit diagram 24v 2a smps circuit diagram pdf s-180-12 power supply schematic

S-180-12 – SOMPOM Switching Power Supply Manufacturer

S-180-12 180w 12v / 15a блок питания в непривычном формфакторе Power supply s-180-12 พาวเวอร์ซัพพลาย 15a 12v : salecnc.net S120-12 power supply

10a supply power 12v switching 120w dc china

Switch mode power supply circuit diagram pdfPower supply circuit diagram – arthatravel.com S-180-12 – sompom switching power supply manufacturerSupply power switching.

S-120-12/s-150-12/s-180-12-home ledproPower cctv supply camera accessories Myne ads » led power supply – 12 volts, 180 watts (iso certified)180w12v15a.

Switching Power Supply Circuits Schematics
Switching Power Supply Circuits Schematics

S 180 12 power supply schematic

S-120-12/s-150-12/s-180-12-home ledproS 180 12 power supply schematic S-120-12/s-150-12/s-180-12-home ledproPower s 180 12-cctv power supply-cctv accessories-colombocctv.

S-180-12 180w 12v / 15a блок питания в непривычном формфактореS-180-12 180w 12v / 15a блок питания в непривычном корпусе 120w 12v 10a dc switching power supply (s-120-12)S 180 12 power supply schematic.

S-180-12 180W 12V / 15A блок питания в непривычном формфакторе
S-180-12 180W 12V / 15A блок питания в непривычном формфакторе

S-180-12 180w 12v / 15a блок питания в непривычном формфакторе

S-180-12 180w 12v / 15a блок питания в непривычном формфактореS 180 12 power supply schematic S-180-12 – sompom switching power supply manufacturerSwitching power supply s-120,s-120.

Volts watts iso 15aSwitching power supply circuits schematics S 180 12 power supply schematicS-180-12 180w 12v / 15a блок питания в непривычном формфакторе.

Switch Mode Power Supply Circuit Diagram Pdf
Switch Mode Power Supply Circuit Diagram Pdf

S-120-12 12v 10a switching power supply schematic amplifier power

12v 30a pwm circuit diagramSwitching alimentacion fuentes globalelectronica S 180 12 power supply schematicS 180 12 power supply schematic.

S-180-12 180w 12v / 15a блок питания в непривычном формфактореS 180 12 power supply schematic Smps 12v 24v circuit outputs.

S 180 12 Power Supply Schematic
S 180 12 Power Supply Schematic
S-180-12 180W 12V / 15A блок питания в непривычном формфакторе
S-180-12 180W 12V / 15A блок питания в непривычном формфакторе
S 180 12 Power Supply Schematic
S 180 12 Power Supply Schematic
S-180-12 180W 12V / 15A блок питания в непривычном формфакторе
S-180-12 180W 12V / 15A блок питания в непривычном формфакторе
S-120-12 12v 10a Switching Power Supply Schematic Amplifier Power - Buy
S-120-12 12v 10a Switching Power Supply Schematic Amplifier Power - Buy
S-180-12 POWER SUPPLY - Platinum International
S-180-12 POWER SUPPLY - Platinum International
S-180-12 – SOMPOM Switching Power Supply Manufacturer
S-180-12 – SOMPOM Switching Power Supply Manufacturer
Myne Ads » LED Power Supply – 12 volts, 180 watts (ISO Certified)
Myne Ads » LED Power Supply – 12 volts, 180 watts (ISO Certified)
12v 30a Pwm Circuit Diagram
12v 30a Pwm Circuit Diagram

Share: